近日,我院抗衰老与再生医学研究所的免疫与再生研究团队青年教师吴韦韦老师首位在涡虫再生机制方面取得重要进展,相关成果以“DjPtpn11 is an essential modulator of planarian (Dugesia japonica) regeneration.”为题发表在International Journal of Biological Macromolecules (IF8.025)杂志上。

在自然界中,相较于具有再生能力的蜥蜴、海天牛、蝾螈和蚯蚓等,涡虫的再生能力更强。摩尔根(Thomas Hunt Morgan)曾报道涡虫被切成279段后每一段依然能再生出完整的个体,通常一周内即可重新形成神经、排泄和消化等系统,因而涡虫是研究组织器官再生的极佳动物模型。
再生研究的关键点是新产生的细胞从哪里来,如何迁移到受损部位形成胚基,又如何定向分化进而重构缺失的组织器官。涡虫成体干细胞(neoblasts,NBs)是再生中细胞增殖、迁移和分化的基础,NBs受多种内外源性信号分子的调控,但这个分子调控网络中的分子功能和互作机制还有待进一步解析。
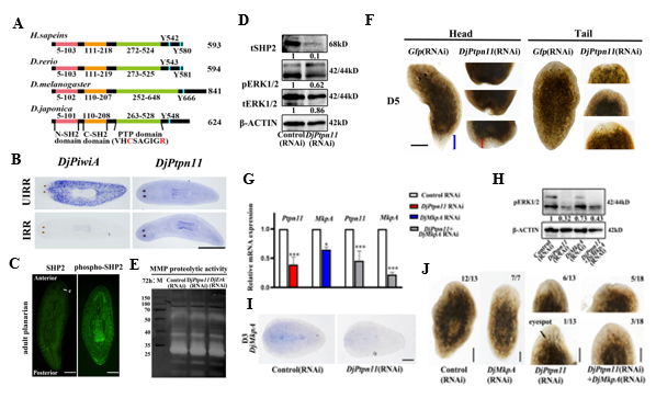
在本研究中,作者发现涡虫非受体型蛋白酪氨酸磷酸酶SHP2(Ptpn11基因编码)是调控涡虫再生的重要蛋白。DjPtpn11(DjShp2)基因的表达水平降低,可影响磷酸化ERK的蛋白表达水平以及ERK下游DjMkpA基因的表达,进而导致涡虫不能再生失去的组织,或者出现单眼点或脑神经缺失等形态缺陷。
在人的组织中,SHP2蛋白失活或激活会导致多种人类疾病,SHP2也是炙手可热的肿瘤治疗靶点。我们的研究说明SHP2是调节涡虫胚基再生的重要分子,这不仅更全面的阐释了涡虫再生的分子调控网络,也为理解SHP2调节物种间组织器官再生修复的功能差异提供新依据。

图1 DjShp2分子通过ERK-MkpA途径调节涡虫前端胚基再生。
原文链接:
https://linkinghub.elsevier.com/retrieve/pii/S0141-8130(22)00802-9
PMID: 35452697 DOI: 10.1016/j.ijbiomac.2022.04.095
